萝莉社
English
Open Menu
萝莉社
返回
党群动态
招生信息
学生活动
萝莉社 新闻
通知公告
教学信息
萝莉社概况
返回
萝莉社简介
历史沿革
现任领导
教学机构
返回
公共行政系
法学系
土地资源管理系
应急管理系
师资队伍
返回
优秀人才
博士生导师
在职教师
返回
公共行政系
法学系
土地资源管理系
应急管理系
荣休教师
学科建设
返回
学科概况
公共管理
法学
本科生教育
返回
教务动态
一流专业建设
培养方案
本科生导师制系统
实习实践
教学成果
研究生培养
返回
招生工作
学位管理
科学研究
返回
学术交流
科研进展
科研平台
返回
自然资源部法治研究重点实验室
长江流域国土空间治理与绿色发展研究院
党群工作
返回
院党群组织架构
党建动态
统战工作
工会活动
学生天地
返回
学生党建
思想引领
学习支持
奖助贷勤
科技创新
权益服务
学生风采
毕业就业
国际交流
返回
留学生教育
国际合作
访问学者计划
MPA教育中心
校友之家
返回
校友活动
校友故事
校友风采
办事指南
返回
教师常用
学生常用
会议室预约
萝莉社
萝莉社概况
萝莉社简介
历史沿革
现任领导
教学机构
师资队伍
优秀人才
博士生导师
在职教师
荣休教师
学科建设
学科概况
公共管理
法学
本科生教育
教务动态
一流专业建设
培养方案
本科生导师制系统
实习实践
教学成果
研究生培养
招生工作
学位管理
科学研究
学术交流
科研进展
科研平台
党群工作
院党群组织架构
党建动态
统战工作
工会活动
学生天地
学生党建
思想引领
学习支持
奖助贷勤
科技创新
权益服务
学生风采
毕业就业
国际交流
留学生教育
国际合作
访问学者计划
MPA教育中心
校友之家
校友活动
校友故事
校友风采
办事指南
教师常用
学生常用
会议室预约
萝莉社
党群动态
招生信息
学生活动
萝莉社 新闻
通知公告
教学信息
萝莉社
>
招生信息
> 正文
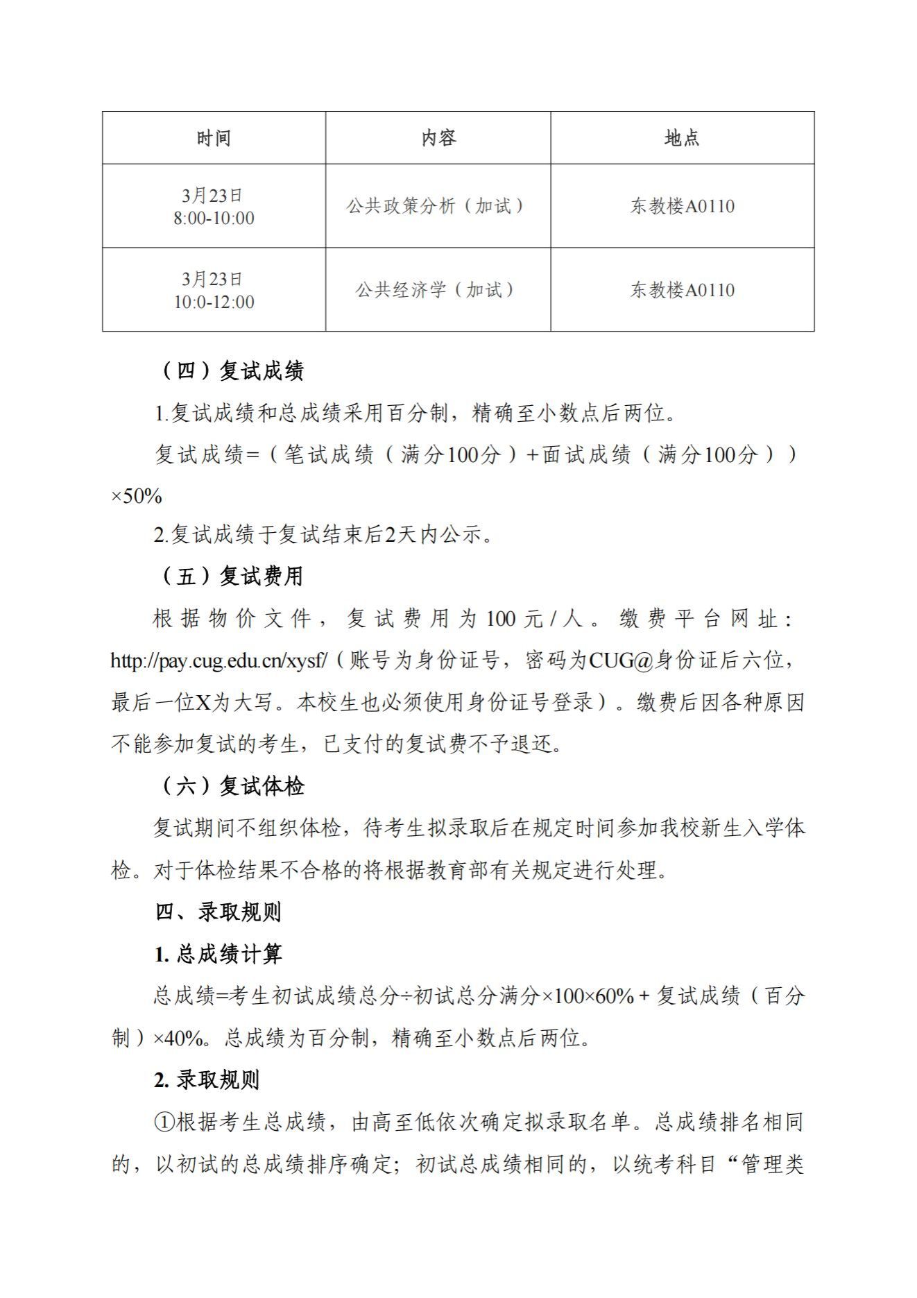
萝莉社 (武汉)MPA教育中心2025年公共管理硕士(MPA)研究生复试工作方案
作者: 发布时间:2025-03-19 阅读量:
附件【
萝莉社 (武汉)拟录取研究生思想政治素质和品德考核表.docx
】已下载
次
附件【
萝莉社 (武汉)硕士研究生招生复试诚信应考及保密承诺书.doc
】已下载
次
地址:湖北省武汉市鲁磨路388号 邮编:430074 COPYRIGHT © 萝莉社-萝莉社app 版权所有